
西安财经大学70周年校庆公告
(第三号)
七十载春华秋实行致远,七十载弦歌不辍谱新篇。2022年6月18日,西安财经大学将迎来建校七十周年华诞。自校庆一号、二号公告发布以来,全校师生员工、海内外校友和社会各界人士给予了热切关注和鼎力支持。在此,谨向大家致以诚挚的感谢和崇高的敬意!
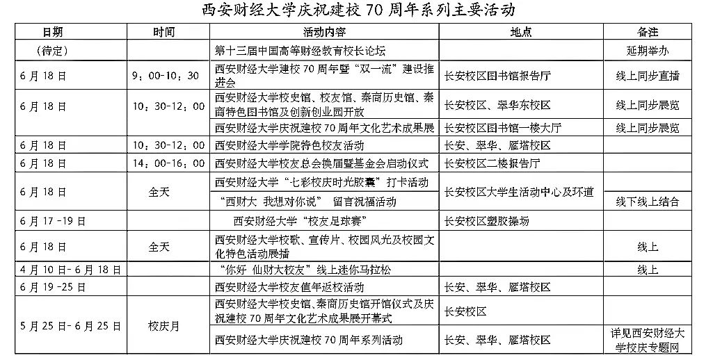
盛世相约,共谱华章。西安财经大学七十周年校庆是海内外校友同襄共庆、畅叙情谊的华诞盛会,更是全体西财大人汇聚智慧、凝聚力量、共商发展的重要契机。鉴于目前疫情防控形势的不确定性和举办大型活动有关要求,学校决定采取线上线下相结合的方式喜迎建校70周年华诞。庆典期间,学校将以“发展、学术、人文、共享”为主题,举办建校70周年暨“双一流”建设推进会、校友总会换届暨基金会启动仪式、文化艺术成果展、校友足球赛、校友值年返校等系列活动,开放校史馆、校友馆、秦商历史馆、创新创业园等,同时进行校歌、宣传片、校园风光及校园文化特色活动展播。6月18日“校庆日”当天,学校将开通全天候网络直播通道和网络展播通道。届时,各学院也将开展丰富多彩的活动,共同营造浓厚的校庆氛围。
时空或阻,“云”端相约。让我们线下相聚,“云”端共赏,共同见证母校发展历程中的重要时刻。同时热忱欢迎海内外校友、全校师生员工及社会各界本着自主自愿的原则,捐资捐物助力学校事业发展。
佳期渐近,同心期盼。再次诚挚邀请各级领导、海内外校友、各界同仁拨冗莅临学校或“云”聚西财大,襄恢宏伟业,话发展大计!
特此公告,敬祈周知。
联系人:周洁 李荀
联系电话:
029-81556025 029-81556106
电子邮箱:dzb@mail.xaufe.edu.cn
传真:029-81556118
联系地址:陕西省西安市长安区常宁大街360号西安财经大学校庆办公室 710100


注:各学院校友返校联络工作由学院负责。学院要统筹疫情防控,做好安全防护。
校友值年返校前可提前联系专业所在学院联系人,学院联系人要将校友返校情况及时向校友办报告。
西安财经大学
2022年5月18日
编辑:袁新前
责编:耿戈
审核:刘燕